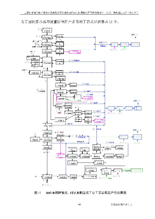
Shangyu Nutrichem Fine Chemical Co., Ltd. announced the completion (first) acceptance of environmental protection facilities for the structural adjustment project of high-efficiency and low-toxic pesticide technical products
- Categories:Party Building Dynamics
- Author:
- Origin:
- Time of issue:2016-01-15
- Views:0
(Summary description)Shangyu Nutrichem Fine Chemical Co., Ltd. announced the completion (first) acceptance of environmental protection facilities for the structural adjustment project of high-efficiency and low-toxic pesticide technical products
Shangyu Nutrichem Fine Chemical Co., Ltd. announced the completion (first) acceptance of environmental protection facilities for the structural adjustment project of high-efficiency and low-toxic pesticide technical products
(Summary description)Shangyu Nutrichem Fine Chemical Co., Ltd. announced the completion (first) acceptance of environmental protection facilities for the structural adjustment project of high-efficiency and low-toxic pesticide technical products
- Categories:Party Building Dynamics
- Author:
- Origin:
- Time of issue:2016-01-15
- Views:0
Information




















































































































































Scan the QR code to read on your phone
Next:
None
Recommended News
Happy 30th birthday to Huapont Life Sciences
2022-03-11
Hotline
E-mail:INFO@
Address:No. 27, Life Science Park Road, Changping Dist., Beijing. 102206 P. R. China
Copyright © 2022 北京iM电竞嘉和iM电竞股份有限公司
010-82819999
E-MAIL